联系我们
城地组织亚太区一带一路地方合作委员会秘书处
杭州市上城区解放东路18号市民中心C座18楼
secretariat-brlc@hzfao.gov.cn
邮编:310026
在全球化电商浪潮中,如何真正帮助国际学员跨越文化鸿沟,深度融入中国数字商业生态?对此,“一带一路”地方合作委员会(BRLC)以其举办了五年跨境电商研修活动的积淀为基石,创新推出“专家陪跑”项目,以“5天集训+30天实战陪跑”的全新模式,重新定义了助力跨境电商人才服务的深度与广度。
不止于培训
更是一场深度陪伴的实战旅程
与传统的短期培训不同,“专家陪跑”项目强调“学伴结合、实战驱动”,将服务链条延伸至真实商业场景。学员在完成5天集中研修后,进入为期一个月的个性化陪跑阶段。专家团队为每位学员量身定制新媒体运营方案,覆盖内容创作、IP打造、账号运营等多个维度,真正实现“学得会、用得上、跑得通”,帮助国际学员在数字商业环境中找到自己的声音和路径。
多维互动+全程跟踪
打造立体化成长体系
本次陪跑项目突破传统服务模式,采用“线上+线下”多维互动方式。线上通过定期思维碰撞会议,专家与学员保持高频互动,及时解决运营中遇到的实际问题;线下组织沉浸式共创工作坊,提供从账号数据分析、内容策略调整到IP定位优化等全方位服务,确保每个学员都能获得持续性的专业指导。

运营计划(部分)


针对性线下会议
从“知道”到“做到”
陪跑服务让知识落地生根
来自意大利的Leonardo Lazzari(子黎)在参与陪跑服务后感慨:“他们让我对内容创作充满信心。”“这次陪跑让我对中国新媒体生态有了全新认知。专家团队不仅帮我系统分析账号结构,更结合我的文化背景,提出了中外文化融合表达、杭州文旅资源创意运用等极具创新性的内容方向。最难得的是,他们给出的建议既保留了我的个人特色,又精准把握了中国观众的文化偏好,这种平衡让我对后续的内容创作充满信心。”

Leonardo Lazzari(子黎)感想

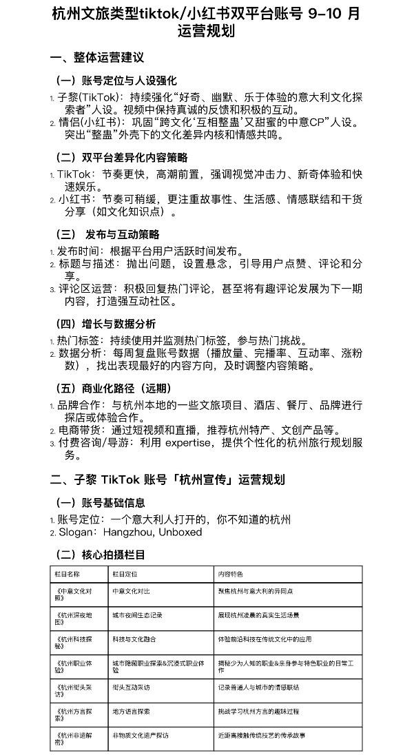
Leonardo Lazzari(子黎)TikTok账号
立足杭州,服务全球:
BRLC打造国际化电商服务新标杆
作为中国电商高地,杭州为项目提供了得天独厚的产业土壤。BRLC充分发挥其全球网络优势,结合本地丰富的电商资源与成熟的商业生态,为不同国家学员定制专属发展路径。这种以学员为中心的深度服务模式,不仅提升了学习成效,更体现了BRLC在跨境电商人才培养方面的前瞻布局。通过与全域数字商业服务商的合作,为国际学员提供前沿运营策略,实现账号快速成长与IP价值提升。
五年来,BRLC跨境电商研修活动从搭建平台到塑造生态,持续构建具有国际影响力的交流平台。此次“专家陪跑”项目的推出,是服务从理念到实践的一次关键深化,标志着BRLC进入了助力学员实战成长的新阶段。展望未来,BRLC将继续拓宽国际合作疆界,完善服务生态,与全球学员携手,在中国数字经济的浪潮中共创电商新未来。
在全球化电商浪潮中,如何真正帮助国际学员跨越文化鸿沟,深度融入中国数字商业生态?对此,“一带一路”地方合作委员会(BRLC)以其举办了五年跨境电商研修活动的积淀为基石,创新推出“专家陪跑”项目,以“5天集训+30天实战陪跑”的全新模式,重新定义了助力跨境电商人才服务的深度与广度。
不止于培训
更是一场深度陪伴的实战旅程
与传统的短期培训不同,“专家陪跑”项目强调“学伴结合、实战驱动”,将服务链条延伸至真实商业场景。学员在完成5天集中研修后,进入为期一个月的个性化陪跑阶段。专家团队为每位学员量身定制新媒体运营方案,覆盖内容创作、IP打造、账号运营等多个维度,真正实现“学得会、用得上、跑得通”,帮助国际学员在数字商业环境中找到自己的声音和路径。
多维互动+全程跟踪
打造立体化成长体系
本次陪跑项目突破传统服务模式,采用“线上+线下”多维互动方式。线上通过定期思维碰撞会议,专家与学员保持高频互动,及时解决运营中遇到的实际问题;线下组织沉浸式共创工作坊,提供从账号数据分析、内容策略调整到IP定位优化等全方位服务,确保每个学员都能获得持续性的专业指导。

运营计划(部分)


针对性线下会议
从“知道”到“做到”
陪跑服务让知识落地生根
来自意大利的Leonardo Lazzari(子黎)在参与陪跑服务后感慨:“他们让我对内容创作充满信心。”“这次陪跑让我对中国新媒体生态有了全新认知。专家团队不仅帮我系统分析账号结构,更结合我的文化背景,提出了中外文化融合表达、杭州文旅资源创意运用等极具创新性的内容方向。最难得的是,他们给出的建议既保留了我的个人特色,又精准把握了中国观众的文化偏好,这种平衡让我对后续的内容创作充满信心。”

Leonardo Lazzari(子黎)感想

Leonardo Lazzari(子黎)TikTok账号
立足杭州,服务全球:
BRLC打造国际化电商服务新标杆
作为中国电商高地,杭州为项目提供了得天独厚的产业土壤。BRLC充分发挥其全球网络优势,结合本地丰富的电商资源与成熟的商业生态,为不同国家学员定制专属发展路径。这种以学员为中心的深度服务模式,不仅提升了学习成效,更体现了BRLC在跨境电商人才培养方面的前瞻布局。通过与全域数字商业服务商的合作,为国际学员提供前沿运营策略,实现账号快速成长与IP价值提升。
五年来,BRLC跨境电商研修活动从搭建平台到塑造生态,持续构建具有国际影响力的交流平台。此次“专家陪跑”项目的推出,是服务从理念到实践的一次关键深化,标志着BRLC进入了助力学员实战成长的新阶段。展望未来,BRLC将继续拓宽国际合作疆界,完善服务生态,与全球学员携手,在中国数字经济的浪潮中共创电商新未来。